PROF. SAROLO

Privacy policy


Contenuto della cartella 2° media/Storia/Mappe concettuali


Codice Napoleonico.jpg
Concilio di Trento con immagini.jpg
Concilio di Trento.pdf
Cristoforo Colombo.jpg
Dispotismo illuminato.jpg
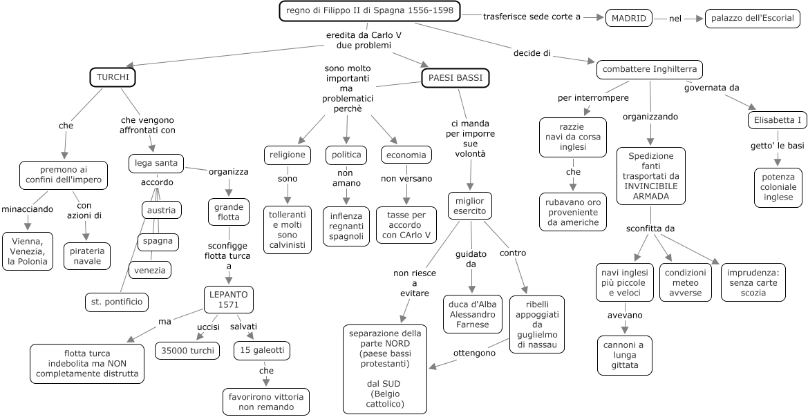
Filippo II (a colori).jpg
Filippo II.jpg
Grandi scoperte geografiche.jpg
Guerre indipendenza.pdf
Guerre napoleoniche.jpg
Illuminismo.pdf
Luigi XIV.jpg
Lutero a fumetti.jpg
Maya Aztechi Inca.jpg
Mazzini.pdf
Moti '20-'21 e '30-'31.pdf
Moti '48.pdf
Napoleone - l'Impero.jpg
Napoleone ascesa.jpg
Prime esplorazioni.jpg
Restaurazione.pdf
Riforma protestante con immagini.jpg
Riforma protestante.pdf
Rinascimento.jpg
Risorgimento e Unità Italia.pdf
Rivoluzione americana.jpg
Rivoluzione francese.pdf
Rivoluzione industriale - cause.png
Rivoluzione industriale e agraria.png
Rivoluzione industriale.jpg
Rivoluzione scientifica.pdf
Trattato di Campoformio.jpg
Umanesimo.pdf
PUOI SCARICARE LIBREOFFICE dal link qui sotto
(cliccando poi sul bottone giallo "download"):
https://it.libreoffice.org/download/download/